365英国上市(集团)有限公司-Official website
集团首页
联系我们
公司首页
关于我们
学科奠基人
英国上市公司365简介
历史沿革
现任领导
组织机构
联系我们
党群工作
组织机构
规章制度
党务动态
工会工作
团队队伍
团队概况
两院院士
高层次人才
教师名录
博导信息
硕导信息
人才培养
本科生培养
公司产品
人才培养动态
科学研究
科研概况
科研动态
科研团队
科研平台
科研成果
科研实验室
下载专区
团队建设
国家重点学科
博士后流动站
员工动态
员工工作
团学组织
学工动态
学子风采
员工风采
员工风采
立德树人
立德树人
公司首页
关于我们
学科奠基人
英国上市公司365简介
历史沿革
现任领导
组织机构
联系我们
党群工作
组织机构
规章制度
党务动态
工会工作
团队队伍
团队概况
两院院士
高层次人才
教师名录
博导信息
硕导信息
人才培养
本科生培养
公司产品
人才培养动态
科学研究
科研概况
科研动态
科研团队
科研平台
科研成果
科研实验室
下载专区
团队建设
国家重点学科
博士后流动站
员工动态
员工工作
团学组织
学工动态
学子风采
员工风采
员工风采
立德树人
立德树人
人才培养
本科生培养
公司产品
人才培养动态
安全工程
公司首页
人才培养
本科生培养
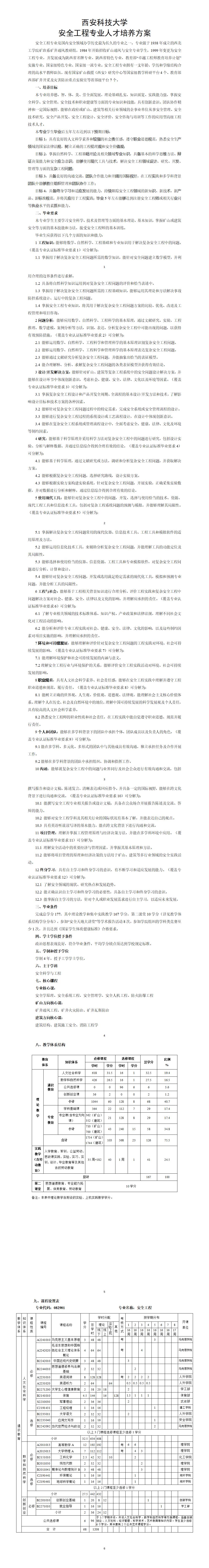
培养方案
安全工程
正文
2020版培养方案
发布时间:2020-07-22 浏览量: 分享: